简体中文
English
首页
关于小美
新闻资讯
专业团队
专利分析系统
联系我们
小美优势
小美服务
小美荣誉
小美历程
社会责任
招聘岗位信息
小美文化
小美动态
业界资讯
专家专栏
人物访谈
小霞讲涉外
顾问团队
专业团队
人才战略
끠
搜索
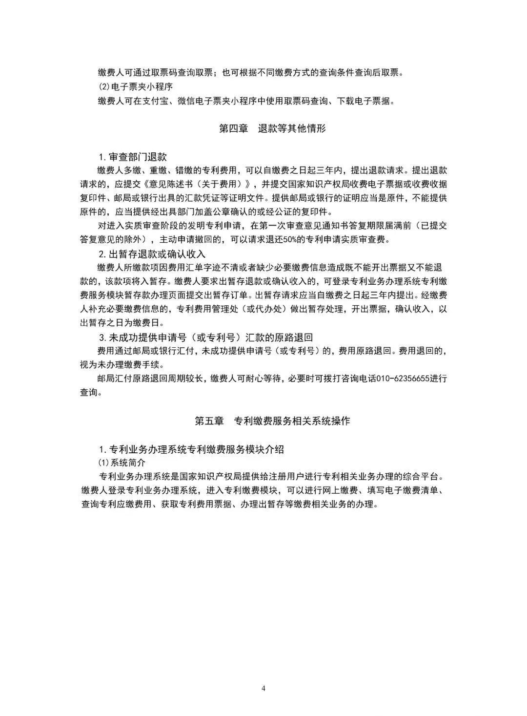
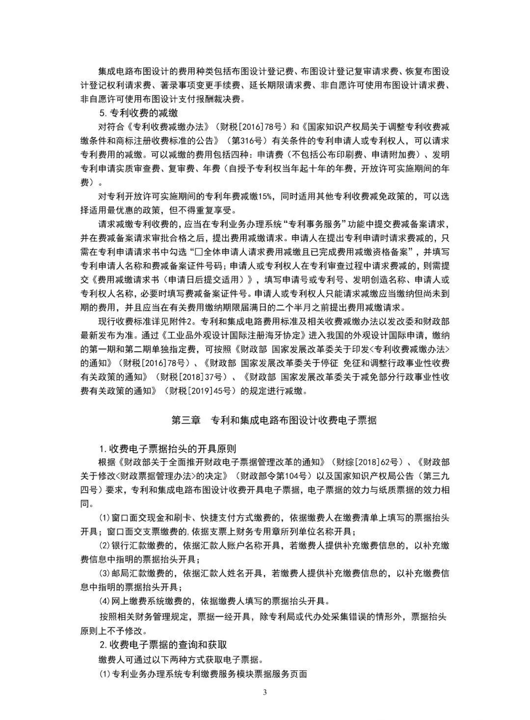
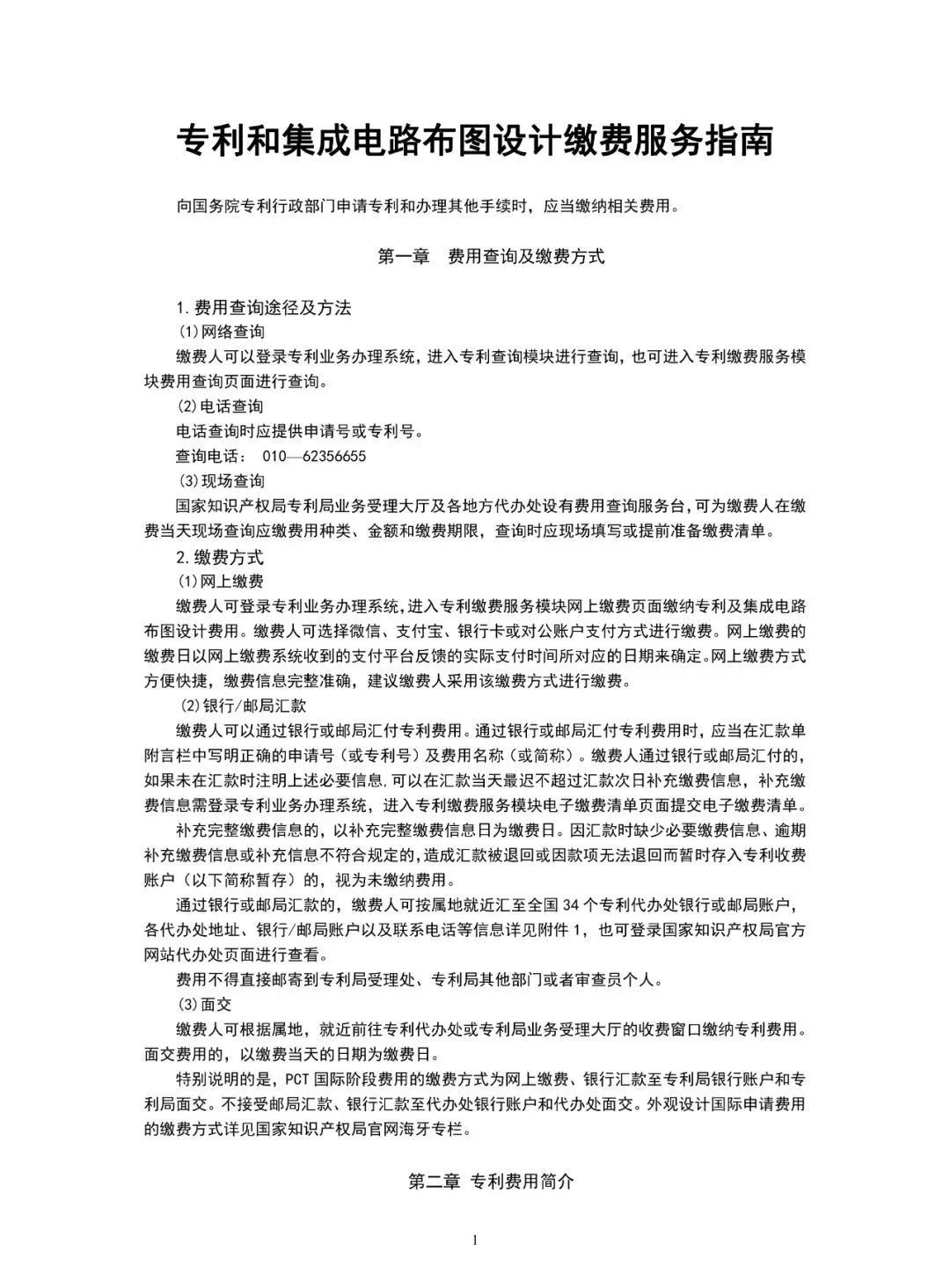
最新发布!!国知局专利费用标准以及缴费服务指南
网站首页
ꄲ
业界资讯
ꄲ
最新发布!!国知局专利费用标准以及缴费服务指南
11月28日
,国家知识产权局最新发布修订《专利和集成电路布图设计缴费服务指南》如下:
以下是详细内容
来源于:国家知识产权局
2025年7月11日
11:35
ꄘ
浏览量:
0
ꂃ
上一篇:
无
ꁹ
下一篇:
无
本网站由阿里云提供云计算及安全服务
本网站支持
IPv6
本网站由阿里云提供云计算及安全服务
本网站支持
IPv6
本网站由阿里云提供云计算及安全服务
本网站支持
IPv6
本网站由阿里云提供云计算及安全服务
本网站支持
IPv6